学车从这里开始 - 快捷驾考
驾校加盟咨询:13950092193
陪练入驻
|
驾校加盟
|
登录
|
注册
找驾校
找驾校
查违章
首页
最新
科目一
科目二
科目三
科目四
找驾校
找陪练
违章查询
交通违章查询
驾驶证扣分查询
车牌号码测吉凶
车牌号查询
违章代码查询
全国车管所
违章资讯
模拟考试
小车
货车
客车
摩托车
科目一模拟考试
科目四模拟考试
驾照考试
元贝驾考
驾考宝典
驾驶员模拟考试
驾考题库
科目一考试题库
科目四考试题库
驾校模拟考试
2020交规理论考试
驾照模拟考试
驾驶证考试
机动车驾驶人考试题库
驾照信息
国内驾照信息
国外驾照信息
机动车知识
违章资讯
机动车业务
驾驶证业务
头条资讯
驾考动态
学车报名流程
学车知识
驾照考试秘籍
道路交通标志
新手上路
驾驶常识
驾驶技术
交通事故
汽车维修
汽车保养
用车知识
交通标志
警告标志
禁令标志
指示标志
指路标志
指示标线
禁止标线
交警手势图解
交通事故责任认定
汽车仪表盘指示灯图解
车标志大全
您所在的位置:
快捷驾考
>
头条资讯
>
交通事故
交警报警电话是112还是122
交警事故报警服务电话:122。122交通事故报警服务台是我国公安交通管理机关为受理群众交通事故报警电话,指挥调度警员处理各种报警、求助、同时受理群众对交通管理和交通民警执法问题的举报、投诉、查询等而设的部门。该部门是公安交通管理机关指挥中心的主要组成部分。实行24小时值班。群众只要用电话拨打“122”即可免费接通122台电话。拨打122交通事故报警电话时应注意:1、人们在拨打122报警时,一是不要
2025-06-15
发生交通事故打110还是122
发生交通事故,如果有人受伤第一时间打110,没人受伤就直接打122报警电话。很多人都不知道这个电话,出事故之后还是会习惯性地打110,其实122是交通事故专用的报警电话。即便你打110,接警人员判断之后认为这是112的管理范畴,他们也会转给122。打122的目的自然是让交警尽快赶到事故现场划分责任,在这之前一定不要挪动事故车辆,保证现场的一致性,以免划分责任的时候出现偏差,必要的时候可以用手机拍照
2025-06-15
发生交通事故后的处理流程
常在路边走,磕磕碰碰在所难免,发生交通事故后,不要慌不要急,有人员伤亡记得马上打120,小磕小碰,冷静谨慎处理为妙,下面是发生交通事故后的处理流程,供大家参考:1、停车熄火,打开双闪停车后按规定拉紧手制动,切断电源,开启危险报警闪光灯(红色三角),按规定放置危险警告标志。2、查看事故车辆和人员在做好警示后,要查看事故现场,评估事故严重程度。如果事故并不严重,无人员伤亡、车辆可以移动,那么建议采取快
2025-06-15
交警电话是多少?交警电话是112还是122
交警电话:122,不清楚的话直接打110,说明事因会转接到交警那边。112原来是市话故障报修电话,现在改为报警电话语音提示。发生交通事故后,如果有人员伤亡,第一个电话一定要打120,接着打122交通报警电话,确认事故责任,你交通事故判定到底是谁全责,谁无责,谁到底承担多少责任。能发挥法律效应的它只有交警,所以第二通电话就要打122,让交警过来了,说一下现场的情况,我事故在什么地方。现在交警一般都是
2025-06-15
交通事故报警电话是多少?是112还是122
交通报警电话为:122拨打110也是可以的,一般在遇到重大交通事故时因为人紧张的时候不会去思考求助的对象,总是很直观的,所以110是你第一选择。警察也会帮你转接到122的。当手机拨打112时,通话是一段录音:“您好!匪警请拨110,火警请拨119,急救中心请拨120,交通故障请拨122,市话障碍请在112前加拨长途区号......”。如果手机设置了“通话中显示计时”,拨打112时,由于系统不返回摘
2025-06-15
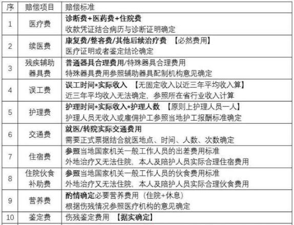
交通事故赔偿标准明细表2020(最新)
交通事故发生后,如果确定交通事故责任的分割,则应确定赔偿问题。在有些情况下,当事人对赔偿的相关规定不了解,导致对赔偿结果的争议。下面是交通事故赔偿标准明细表最新版,供大家参考。交通事故赔偿项目主要包括医疗费、误工费、护理费、交通费、住宿费、住院期间伙食补助费、营养费、鉴定费、残疾赔偿金、残疾辅助器具费、丧葬费、被扶养人生活费、死亡赔偿金。交通事故赔偿标准明细一览表如上表所示的交通事故赔偿明细表,交
2025-06-15
2020交通事故赔偿标准一览表(最新)
车撞车都是小事情,车撞人就麻烦了,交通事故撞到人,人伤的赔偿项目就很多了,我随便说几个,医疗费、误工费、护理费、交通费、住宿费、住院期间伙食补助费。营养费、鉴定费、残疾赔偿金、残疾辅助器具费、丧葬费、被抚养人生活费、死亡补偿金、精神损害金等等这么一系列。2020交通事故赔偿项目表:再来看看交通事故赔偿标准,不同城市、不同年龄,不同职业,不同居民赔偿标准都是不一样的。2020交通事故赔偿标准一览表最
2025-06-15
交通事故报警电话是多少?112还是110
一般道路交通事故报警电话是112,也可以直接拨打110,110 都会帮你转接的,高速交通事故报警电话是:12122。发生交通事故打电话的优先顺序如下:切记。第一通电话要打给120。毕竟人是最重要的,一旦有人伤亡就要打120。如果没有人员受伤,这一步免了。第二通:接着打给122,我喜欢打110,毕竟110比较熟悉。现在交警一般都是探头看一看,不是很严重的,你们照片拍一下,我不来了,你们快速处理。看一
2025-06-15
私家车碰撞起火,汽车什么情况下会撞燃?
5月4日清晨,许广高速广东连州段发生一起车祸,一辆斯柯达乘用车撞上路侧护栏后起火,车上5人不幸身亡。警方5日通报调查结果:驾驶人疲劳驾驶,致车辆失控撞向护栏,碰撞产生瞬间高温引燃油路或线路等起火。据公安部交通管理局统计,2013年至2018年,全国共发生造成人员伤亡的车辆碰撞起火事故4451起,导致4928人死亡,其中,因起火直接烧死3278人,占比66.5%。注意这个数字:66.5%,更多的遇难
2025-06-15
注意这几点,让你远离事故!
出行安全如今越来越受到人们的重视,毕竟生命只有一次。所以现在很多人买车,都很重视车上的安全配置是否比较齐全,车身材料如何。但是,这些都可以说是“被动保护”,真正的“主动安全系统”其实还是自己个人。毕竟油门和刹车在自己脚下,方向盘在自己手中。所以你的驾驶习惯,对行车安全影响是相当大的。都说车祸猛于虎,那么如何避免遇到这头老虎,关键就看自己是否养成了这些好的驾驶习惯。如果你有养成这些习惯,事故率会下降
2025-06-15
1
2
3
4
5
6
7
下一页
尾页
精彩推荐
1
2021无证驾驶怎么处罚
2
单位车辆违章怎么查询,单位车辆违章怎么处理
3
晋城限行限号查询今天
4
行车记录仪怎样使用?行车记录仪使用教程
5
年检新规2021年车辆年检时间规定
6
辽宁高速路况查询今天
7
闯红灯一半停下来了怎么处罚
8
闯红灯怎么判定?闯红灯多久能查出来
9
实习期驾驶证扣分新规定c1
10
雅西高速最新路况查询