车撞车都是小事情,车撞人就麻烦了,交通事故撞到人,人伤的赔偿项目就很多了,我随便说几个,医疗费、误工费、护理费、交通费、住宿费、住院期间伙食补助费。营养费、鉴定费、残疾赔偿金、残疾辅助器具费、丧葬费、被抚养人生活费、死亡补偿金、精神损害金等等这么一系列。
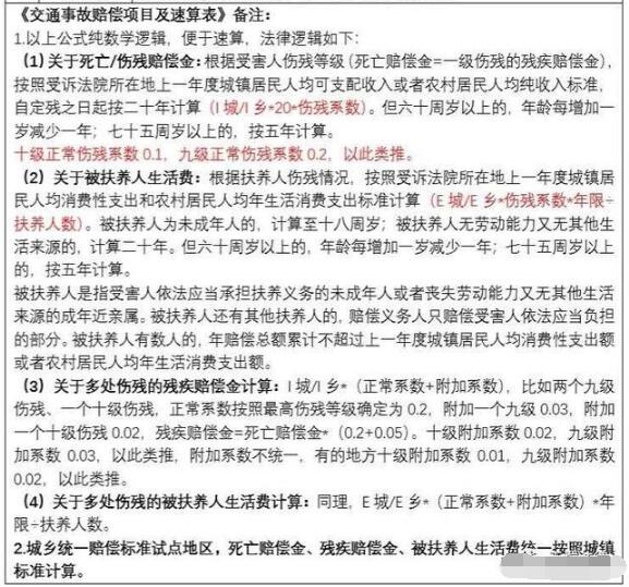
2020交通事故赔偿项目表:



再来看看交通事故赔偿标准,不同城市、不同年龄,不同职业,不同居民赔偿标准都是不一样的。
快捷驾考【jiazhao.COM】
2020交通事故赔偿标准一览表



最后提示:在发生重大交通事故后,为了能够及时的获得相应的赔偿,应及时做交通事故伤残鉴定。公安机关接到伤残鉴定申请书后三十日内鉴定出伤残等级。当事人对伤残鉴定不服的,可在接到鉴定书后十五日内,向上一级伤残鉴定委员会申请重新鉴定。